New Bliss Logo

Les Récits Enchassés Dans La Princesse De Clèves


Les Récits Enchassés Dans La Princesse De Clèves

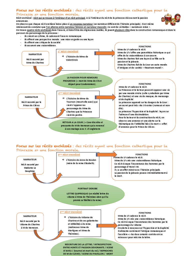
On trouve quatre récits enchâssés dans l’œuvre, et loin d’être des digressions inutiles, ils jouent plusieurs rôles dans la construction romanesque et dans le parcours du.

Un récit enchâssé est un récit emboîté dans un récit dit enchâssant. La Princesse de Clèves de Mme Lafayette écrite en 1678 en compte quatre. Ces récits.

488 mots 2 pages. Montre plus. Questions de Préparation n°1 Pierre Baudart. Les histoires enchassées. Dans le roman de Mme. de Lafayette, La Princesse de Clèves, il y a quatre.

Les récits ont donc pour but dans ce roman de conduire Mme De Clèves à réfléchir sur sa double passion. Tout d’abord l’un des récits enchâssé compare la passion amoureuse à.

> Les récits enchâssés dans La Princesse de Clèves Document envoyé le 26-03-2020 par Frédéric Graça Résumés et commentaires des quatre récits enchâssés.

Recherche parmi 286 000+ dissertations. Un récit enchâssé est un récit emboité dans une histoire. La Princesse de Clèves en compte quatre. Ces histoires secondaires –.

Documents relatifs. Bibliographie De La Thèse De Azzouz Elhamma En Contrôle De Gestion Au Maroc. Benavent C. (2000), Contrôle des réseaux commerciaux et.

La princesse de Clèves reste seule à la campagne. Le Duc de Nemours raconte son histoire au Vidame de Chartres, et bientôt cette histoire devient publique. Pendant ce temps, le.

Un récit enchâssé est un récit emboité dans une histoire (qui se trouve à l’intérieur d’un récit principal ) . La princesse de Clèves en compte quatre . Ces histoires secondaires.

Un récit enchâssé est un récit emboité dans un récit dit enchâssant. La Princesse de Clèves, de Mme de Lafayette, écrite en 1678, en compte quatre. Ces histoires.

Synthèse sur la Princesse de Clèves (Compléments) 1. La composition (voir tableau sur la structure de l'œuvre) L'intrigue qui compose le roman est d'une simplicité conforme à.

Fiche de lecture : Les récits enchâssés de La Princesse de Clèves. Recherche parmi 284 000+ dissertations. Les morts représentées dans ce roman sont celles de Mme de.

Un récit enchâssé est un récit emboîté dans un récit principal qui est dit "enchâssant". Il y en a 4 dans la Princesse de Clèves. - Font réfléchir sur les mœurs de.

Récits Enchâssés | PDF | Récit | Romans

Les Récits Enchassés Dans La Princesse De Clèves 2
Les Récits Enchassés Dans La Princesse De Clèves Temporalité du récit, temporalité de la lecture -
Les Récits Enchassés Dans La Princesse De Clèves Les récits enchâssés dans la princesse de Clèves | Tesine universitarie di  Letteratura Francese | Docsity
Les Récits Enchassés Dans La Princesse De Clèves Temporalité du récit, temporalité de la lecture -
Les Récits Enchassés Dans La Princesse De Clèves Le roman et le récit du Moyen-âge au XXIèm siècle
Les Récits Enchassés Dans La Princesse De Clèves récit enchâssé princesse de cleve|Recherche TikTok
Les Récits Enchassés Dans La Princesse De Clèves La Princesse de Clèves 2.5. lutter contre les passions - YouTube
Les Récits Enchassés Dans La Princesse De Clèves Temporalité du récit, temporalité de la lecture -
Les Récits Enchassés Dans La Princesse De Clèves L'invention de la scène dans le roman français | Utpictura18
Les Récits Enchassés Dans La Princesse De Clèves 2
Les Récits Enchassés Dans La Princesse De Clèves 2
Les Récits Enchassés Dans La Princesse De Clèves Temporalité du récit, temporalité de la lecture -
Les Récits Enchassés Dans La Princesse De Clèves blogs.ac-normandie.fr
Les Récits Enchassés Dans La Princesse De Clèves 2